Araştırma sürecinde izlenmesi gereken temel aşamaları sizler için görselleştirdik. tezimdetek.com un uzman ekibi olarak bu sürecin her bir aşamasında destek sunuyoruz...
Ülkemizde yeni üniversitelerle birlikte yüksek lisans ve doktora programlarının sayısı hızla artmıştır. Buna paralel olarak yüksek lisans ve doktora yapan araştırmacı sayısının da arttığı gözlenmektedir. Nicel araştırmalara yönlendirilen araştırmacıların spss programını kullanmaları kaçınılmaz bir hal almıştır...
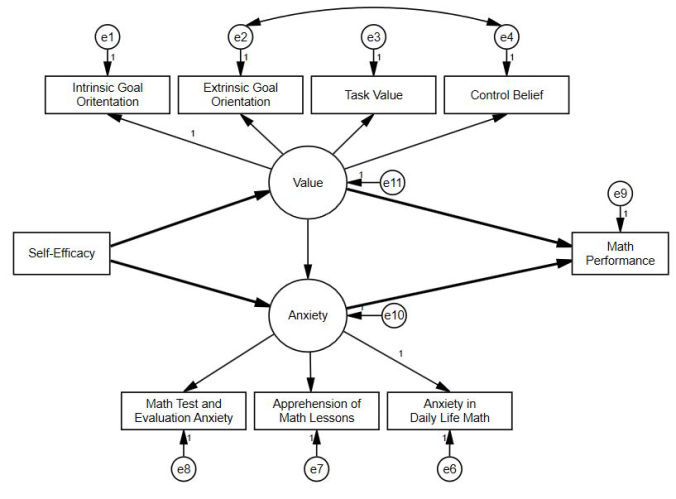
Sosyal bilimlerde bir değişken, birden çok değişkeni hem etkileyebilir hem de bunlardan etkilenebilir. Örneğin öz yeterlik başarıyı doğrudan etkilemekte, aynı zamanda kişinin deneyimlerinden doğrudan etkilenmektedir. Klasik regresyon analizi mantığı sosyal bilimlerde gözlenen bu durumun açıklanmasında yetersiz kalmaktadır. Bu aşamada devreye yapısal eşitlik modeli analizleri girmektedir
SPSS (statistical package for social sciences) bilimsel araştırmalarda veri analizi için en çok tercih edilen programlardan biridir. Bu makalede spss programı hakkında detaylı bilgi vereceğiz, ayrıca spss programını nasıl indirebileceğinizi anlatacağız.
Bu yazımızda en güçlü deneme modellerinden biri olan solomon dört gruplu deneme modelinden bahsedeceğiz. Bu modelde deneysel işlemin etkililiğini belirlemek için hangi karşılaştırmaların yapılabileceği hakkında bilgi vereceğiz.
Bu yazımızda biyoistatistik ve spss de biyoistatistik için geliştirilen yöntemler hakkında bilgi veriyoruz.
Veriler spss veya amos ile analiz edilmeden önce mutlaka gözden geçirilmelidir. Bu süreçte takip edilmesi gereken temel konular bulunmaktadır. Bu konuları sizler için görselleştirerek anlaşılır hale getirdik.
Bu yazımızda anket verilerinin spss ve excel'e nasıl aktarılacağı hakkında detaylı bilgi veriyoruz. SPSS analizi öncesi yapılması gerekenleri açıklıyoruz.
Bu yazımızda ölçek geliştirme süreci ve faktör analizi hakkında bilgi vereceğiz. Ayrıca açımlayıcı ve doğrulayıcı faktör analizi arasındaki farkları açıklamaya çalışacağız.
Bu başlık altında spss de ki-kare analizinin nasıl yapıldığını adım adım açıklıyoruz.
Tezimiçin spss analizi nasıl yapabilirim? SPSS tez örneklerini ve raporlama sonuçlarını görebilir miyim? Tezim için istatistik analiz fiyatı nedir? Diyorsanız bu yazımızı okumalısınız.
Bu yazımızda spss ile anket analizinin nasıl yapılacağını, anket analizinde en çok kullanılan istatistiksel teknikleri açıklıyoruz.
Bu yazımızda bilimsel çalışmalarınız için profesyonel destek alırken nelere dikkat etmeniz gerektiği hakkında önemli bilgiler sunuyoruz.
Bu sayfada spss tez analizi ücretinin nasıl belirlendiği hakkında bilgi bulabilirsiniz. Analiz desteği alırken hangi hususlara dikkate etmeniz gerektiği konusunda da bilgi sunduk.
Bu yazıda, SPSS analizinde sık yapılan hataları ve bu hataların nasıl çözülebileceğini ele alacağız.
Tez çalışmalarında verilerin analizi, araştırmanın temelini oluşturur ve sonuçların geçerliliği için büyük önem taşır. Bu yazıda, tez çalışmalarında SPSS kullanarak veri analizi yapmanın adımlarını detaylı bir şekilde ele alacağız.
Verilerinizi analiz ettikten sonra, bulgularınızı doğru ve etkili bir şekilde raporlamak önemlidir. Bu yazıda, Türkçe ve İngilizce SPSS raporlama için ipuçlarını paylaşacağız.
Yaklaşık 15 başlıkta spss tez analizi için faydalı ve kısa bilgiler paylaştık
Drag & Drop Website Builder